
Pre-production
Initial Ideas
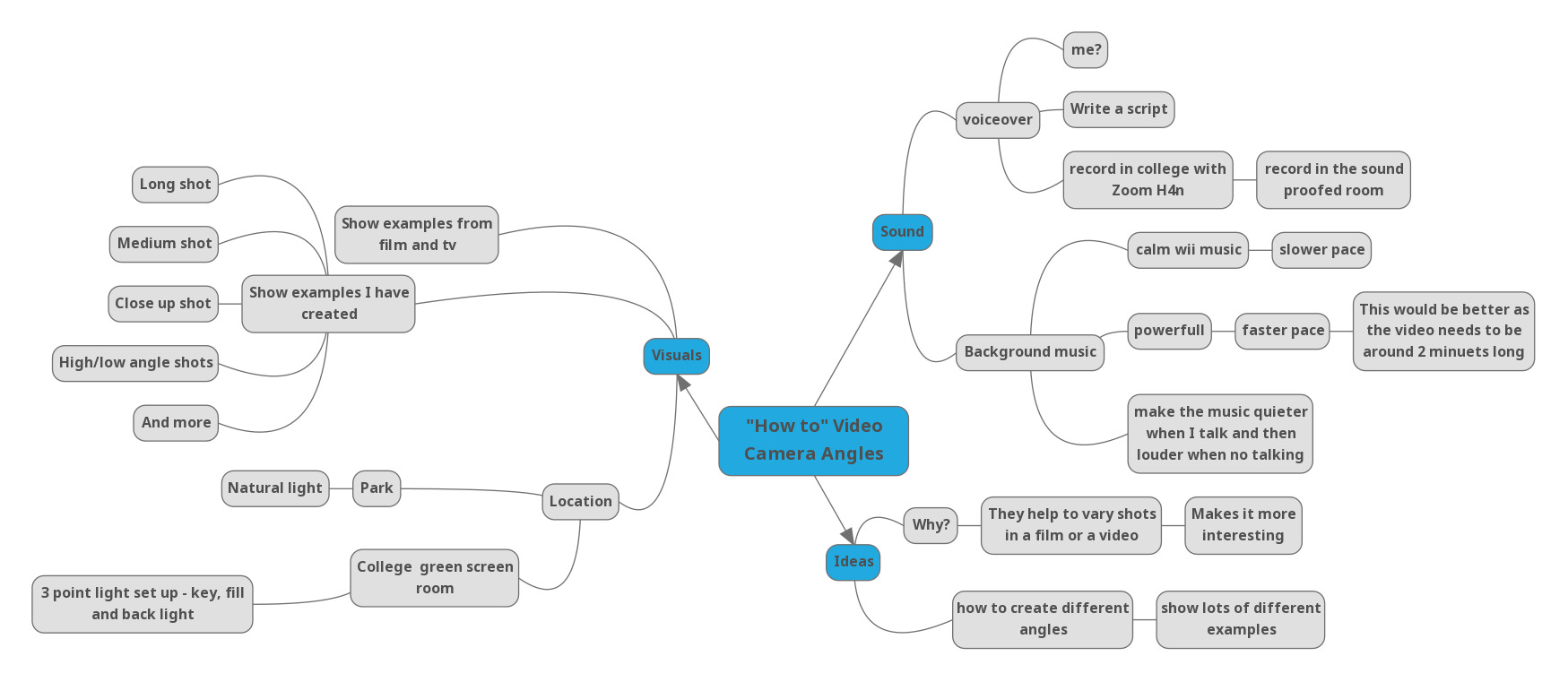
I have been tasked to create a "How To" Video on how to use different camera angles. Here is a mind map, using mind mup 2, to show my initial ideas for how I am going to create this video.

Production Proposal
A production proposal is a document that shows the idea and intentions of the production and is normally send to people in higher positions to give the idea creator the green light to start their production, or red if they don't like the idea.
Storyboarding
In class, we tried 3 methods of creating storyboards which would be used for storyboarding our "How to" video.
Plot
This app I used was very useful as it allows you to add images to your storyboard as well as notes, scripts and actions. I found that it was very easy to navigate and that with time constraints this would be good to use as it is simple to use and gets the job done. My main complaint is the price tag of £10 a month but it does come with a 14 day free trial. This was a quick try that I spent around 10 minutes learning and experimenting with Plot.

StoryboardThat
Next, I tried the website StoryboardThat and I thought that its best features where that in the basic package you are given lots of different characters and scenes that are very customisable. The characters you could use ranged from knights to aliens. I really enjoyed this website as it was very customisable with different faces standing positions and locations. However, I don't think for my projects, or at least the "How to" video projects, will do what I need as the characters and locations and character they have aren't really for what I plan to do.

Paper/Digital Storyboard
I think this method is my favourite because I get a blank canvas and there are no limitations other than my ability to draw. I can have as many or little frames as I want and I can draw whatever I want. I will use an app called procreate for my iPad where I can digitally draw the storyboard. I have chosen this way as I can use reference images and I have the ability to edit the drawings without the limitations I have with using paper. I have also included a copy of a storyboard I created for an alternate start for Star Wars: A New Hope.

Final Storyboard
Here is an image of my final storyboard. I added notes under each frame to help when filming and post-production. As I said in the last part I chose to use Procreate for the iPad and I thought it went really well as I was able to add reference images and erase parts of my drawings with ease.
Shot list
The shot list is a small document used to show what angle each shot is planned to be. Sometimes this is incorporated into the storyboard.
Script
These are written documents which shows the sequence of dialogue in a scene. For my "How to" video it only has me talking but I have tried to make it look like a proper script so I can base future scripts of this version.
Risk Assessment
When looking at possible locations to film I need to ensure the location is safe for everyone on in the production. In a bigger picture, these are vital as things can go wrong and the companies don't want to get sued as it can stop the production and affect the company financially. Here is my risk assessment of my location I will use to film, the studio at college.
Location Reconnaissance
This is a document which shows my thoughts of locations that I want to film my video in. As I only needed one location it is quite short but these could be a lot larger for bigger productions.